.
Zygmunt Stypik
Ekspert
Zapytaj o ofertę
Zadzwoń do Agenta
Zapytaj o ofertę
Skontaktuj się z Agentem Metrohosue i umów się na prezentację
Wybierz preferowaną datę
Sprzedaż Mieszkanie Rolnicza, Górna, Łódź
SMVACE652
Sprzedaż
Mieszkanie
Tylko u nas
890 000 PLN 11 711 za m2
Rolnicza, Górna, Łódź
4 pokoje
76 m²
0/4
Zapłacisz PLN/miesięcznej raty kredytu
Oprocentowanie %
O nieruchomości
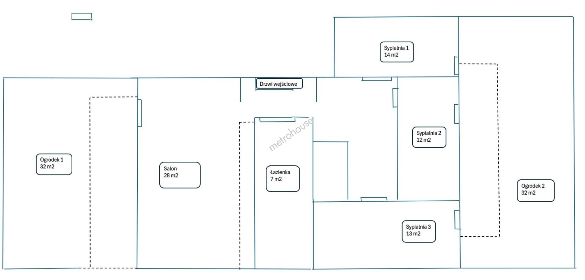
Oferuję do sprzedaży atrakcyjne 4 pokojowe mieszkanie z 2 ogródkami w dzielnicy Łódź - Chojny na zamkniętym i monitorowanym osiedlu Chojny Park. O powierzchni 76 m2 z miejscem parkingowym w garażu podziemnym.
Komfortowe mieszkanie z dużym salonem z aneksem kuchennym z wyjściem do ogródka, 3 optymalnej wielkości sypialnie o powierzchni od 12...
Pokaż więcej
Podstawowe informacje
Stan nieruchomości:
Wysoki standard
Rok budowy:
2017
Podłoga:
0
Liczba pięter:
4
Winda:
Tak
Stan elewacji:
6 - Podwyższony
Stan budynku wewnątrz:
Podwyższony
Stan oświetlenia:
Bardzo słoneczne
Parking:
Nie
Balkon:
Tak
Podłoga:
Inne budynki
Strony świata:
DNY
Ogrzewanie:
Miejskie
Certyfikat energetyczny:
Nie określono
Udogodnienia
Brak barier architektonicznych
Dobra inwestycja
Dobra komunikacja
Dobry rozkład
Luksusowa nieruchomość
Pełne umeblowane
Pełne wyposażenie
Światłowód
Ze sprzętem AGD
Alarm
Domofon
Drzwi antywłamaniowe
Monitoring
Obszar zamknięty
Rolety antywłamaniowe
Apteka
Szkoła
Szpital